CURATED SHOPPING EXPERIENCE MICRO SITE

Project details
The project goal was to create a micro site that is an extension of the Paris on Ponce brand and clearly shows all that the space has to offer. The shopping experience was tailored to a specific group of users (provided). Inventory was curated by the class from existing products in the retail store, before moving on to individually complete the rest of the UX process. Users require that the checkout experience be easy, fast and reliable and that policies and item details be clear and easy to find. Visible reviews and activity on social media were important to reinforce the “coolness” factor. Deliverables included research, testing, affinity mapping, information architecture, user flows, sketches, wireframes and a clickable prototype.


Research
The Paris brand is an eclectic mix of many styles and vintages, appealing to buyers who want something special and unique. Variety is exciting but can also be confusing to buyers and the website needs to be easy to navigate. Multiple vendors also increases complexity in the buyer/seller relationship. The retailer does not currently have the ability to sell products online.


Card sorting
Because of the large number of product items, and the wide variety of types of items, we used card sorting to help identify categories for grouping the items on the website.

IN ACTION
Multiple people sorted cards, both with and without categories beg defined for them, to help me figure out the best way to set up the website navigation.


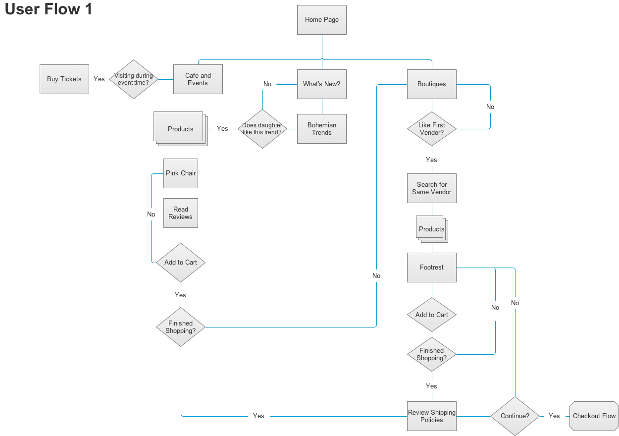
user flows
I created three user flows along with a checkout flow using Axure. I wanted to make sure that the navigation for the site would work for any of the three users, event with their different pain points and preferences. For the checkout flow, I used the information gathered in my competitive analysis to streamline the number of pages in the checkout process as much as possible.


navigation
To create the site map, I started with piles from the card sorting exercises and put the information into a spreadsheet, partly so I could track the different results and have a record of it, but also to help in building the site map when I was ready for that stage. I have a lot of experience working in spreadsheets, and it is my go-to tool when I need to sort complicated information.


sketching
My sketches were done on paper and I wanted to keep as many of the navigational and structural elements consistent throughout the pages so that there wasn't a big change from page to page. Research showed that in addition to shopping by product, it would be important to be able to shop by boutique. During card sorting users commented that there were some types of products or design family that they preferred over others, and would want to be able to search by aesthetic.

wireframes
Wireframes were required for the project but not in high fidelity, and I decided to focus more on structure and layout rather than do more to the visual design. The Wireframes and Prototype were done in Axure. I enjoyed working with Axure because of the ability to create Master panels that made creating multiple pages go very quickly, as well as learning about the dynamic panels and widgets in the interactions.
Prototype
A clickable prototype is available here.
http://oljx3s.axshare.com
Tools Used
Axure, PhotoShop, Sketch
